Bitcoin Ethereum coins. Source: TechGaged / Shutterstock
Volatility Risk Builds as Bitcoin, Ethereum Face Largest 2026 Options Expiry Event
In Brief
- • $15.6B in crypto options are set to expire soon.
- • Bitcoin dominates, with price gravitating toward key levels.
- • Volatility shifts are expected during and after expiry.
The cryptocurrency market is heading into its largest options expiry of 2026, with $15.58 billion in contracts set to settle imminently. The bulk of the exposure is concentrated in Bitcoin (BTC), while Ethereum (ETH) adds additional pressure through shifting short-term sentiment. Traders are closely watching for volatility swings and positioning shifts.
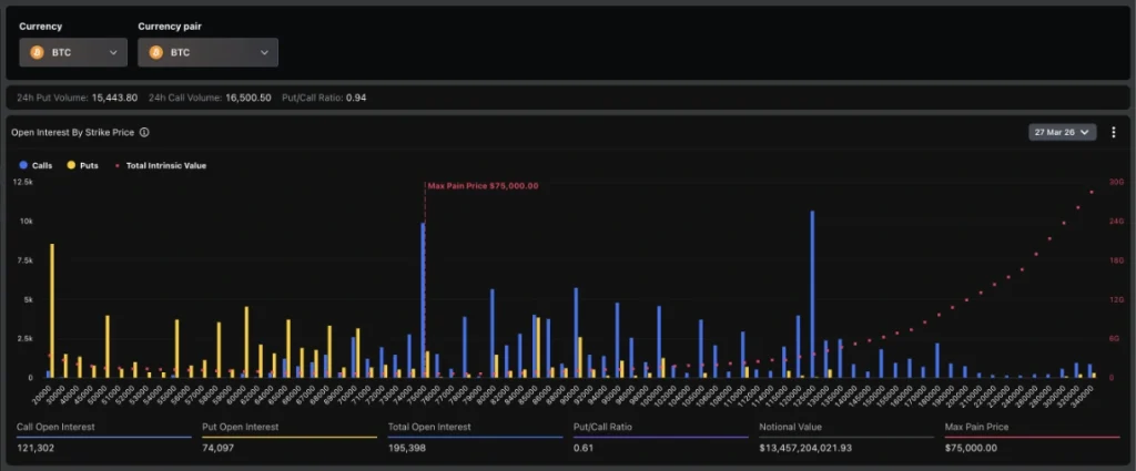
Bitcoin dominates expiry as max pain sits at $75K
As it happens, data from Deribit shows that Bitcoin accounts for $13.46 billion of the total notional value, with 195,398 contracts expiring.
The “max pain” level, where the largest number of options expire worthless, is currently positioned at $75,000. Historically, price action tends to gravitate toward this level into expiry, though current market conditions may complicate that dynamic.
The put/call ratio for Bitcoin stands at 0.61, suggesting a relative bias toward call options, but not overwhelmingly bullish positioning. This indicates traders are still leaning cautiously optimistic, even as macro uncertainty remains.
At the same time, open interest remains elevated, meaning a large amount of capital is directly exposed to short-term price movements. That increases the likelihood of sharp moves as positions are unwound or rolled.

Meanwhile, Bitcoin is trading at $66,704.52, down 3.9% on the day, losing 5.5% over the week, but advancing 1.8% across the past month, per the latest information.

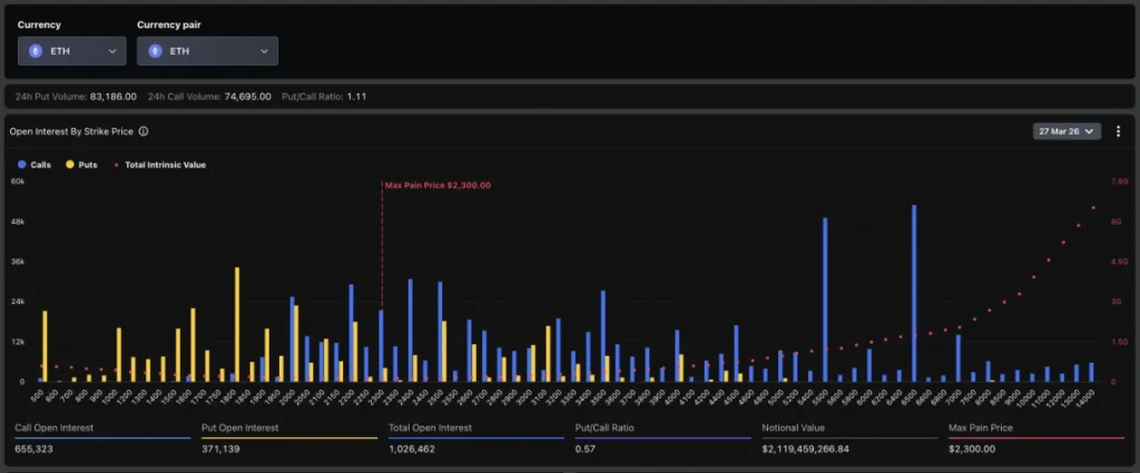
Ethereum sentiment shifts as volatility drop expected
Ethereum is contributing $2.12 billion in expiring contracts, with over 1 million options set to settle. While total call open interest remains higher than puts, recent flows show a shift in behavior.
Over the past 24 hours, put volume has overtaken call volume, pushing the real-time put/call ratio above 1. This suggests traders are increasingly hedging downside risk ahead of expiry.

For now, the price of Ethereum stands at $1,993.51, which indicates a drop of 3.7% in the last 24 hours, a 6.8% decline across the past seven days, and an accumulated gain of 4.1% over the month, according to the most recent chart data.

According to the analysis by crypto trading tool provider Greeks.live, the market is also bracing for a potential “IV crush,” a sharp drop in implied volatility after settlement. This typically disadvantages short-term option buyers while favoring sellers, particularly as time decay accelerates.

Institutional positioning adds another layer. Block trade data indicates that larger players are closing near-term positions and rotating into longer-dated call options, particularly for June and September expiries.
Taken together, the setup points to a transition phase. The expiry itself may act as a short-term catalyst, but the more meaningful signal could come afterward, as volatility resets and new positioning takes shape.
How do you rate this article?
Subscribe to our YouTube channel for crypto market insights and educational videos.
Join our Socials
Briefly, clearly and without noise – get the most important crypto news and market insights first.
Most Read Today
SEC Moves Toward Tokenization Rules With Timeline Set
2Strategy Now Drives Nearly All Bitcoin Treasury Demand
3Middle East Tensions Spark New XRP Buy-The-Dip Call
4Morgan Stanley Bitcoin ETF Launch Imminent After NYSE Listing
5Senator Lummis Warns Crypto Bill Delay Risks U.S. Financial Position
Latest
Also read
Similar stories you might like.